Druckprofile anlegen und nutzen

Empfehlung zum Lernen und Verstehen der Funktion.

Übersicht


Ein übersichtliches Schema zum Drucken in tomedo® sehen Sie in der folgenden Abbildung:

tomedo handbuch drucker und scanner druckprofil anlegen grundschema

Lassen Sie uns diese Abbildung von links nach rechts betrachten:

Damit ein Netzwerkdrucker funktioniert, muss dieser Drucker auf jedem Arbeitsplatz auf Ihrem MacOS-Betriebssystem unter dem gleichen Namen installiert sein und den gleichen Treiber haben (z.B. Airprint, BRScript3, KPDL).


Diese Drucker können in tomedo® praxisweit sogenannten Druckprofilen zugeordnet werden.

Hinweis: Ein Druckprofil enthält nicht nur Informationen über den verwendeten Drucker sondern auch über das Layout der Druckausgabe – daher kann ein Drucker auch mehreren Druckprofilen mit dem gleichen Drucker aber unterschiedlichen Layouts zugewiesen sein.

An jedem Arbeitsplatz kann man dann individuell konfigurieren, wie Formulare und Briefvorlagen diesen Druckprofilen zugeordnet werden.
Hinweis: In den folgenden Ausführungen nutzen wir immer dann, wenn sowohl ein Formular oder auch eine Briefvorlage gemeint sein könnte, den Oberbegriff „Dokument“.

Bei dieser Zuordnung von Dokumenten zu Druckprofilen sind wiederum Druckgruppen hilfreich, denen die Dokumente praxisweit zugeordnet sind.

Druckprofile anlegen und Druckern diese zuweisen

Achtung: Die Funktion "Treiber-Konsistenz" wird aufgrund aktueller Änderungen in Kürze überarbeitet werden.

Öffnen Sie dazu über den Pfad: Admin → Geräteeinstellungen → Drucker das Fenster „Verwaltung der praxisweiten Druckereinstellungen“.

tomedo handbuch geraeteverbindung drucker und scanner druckprofil anlegen und nutzen Verwaltung der praxisweiten Druckeinstellungen v162


In diesem Fenster können praxisweit Druckprofile erstellt und die Drucker diesen Druckprofilen praxisweit zugewiesen werden; über diese Druckprofile können Netzwerkdrucker dann an mehreren Arbeitsplätzen gemeinsam genutzt werden.


In tomedo® zeigen verschiedene Symbole die Art der Druckprofile an. So wird unterschieden zwischen

ic blankoformulardruckerBlankoformulardrucker
ic normaler druckerNormaler Drucker
ic nadeldruckerNadeldrucker

In der Tabellenspalte „Treiber-Konsistenz“ 1 zeigt den Konsistenz-Status für die Treiber für dieses Druckprofil im Format X/Y [Icon] an.

Hierbei sind X und Y ganzzahlige Zahlen mit dieser Bedeutung:

Y = Gesamtanzahl der Arbeitsplätze, auf denen überhaupt ein Treiber für das spezifische Druckprofil registriert wurde.

X = Die größte Anzahl von Arbeitsplätzen, die den exakt identischen Treiber (Name + Version) für dieses Druckprofil haben.

Das Icon kann entweder ✅ , ✔ oder ‼️ sein mit den folgenden Bedeutungen:

  • Bedeutung des Icons ✅:
    Wenn X gleich Y ist (alle Arbeitsplätze, die diesen Drucker haben, nutzen den exakt identischen Treiber).
    • Beispiel-Anzeige: 5/5 ✅
  • Bedeutung des Icons ✔:
    Wenn X ungleich Y ist, aber an allen Arbeitsplätzen der Name des Druckertreibers gleich ist und nur Abweichungen bezüglich der Version vorliegen.
    Beispiel-Anzeige: 6/8 ✔ (Bedeutet: 8 Arbeitsrechner haben den Drucker registriert, 6 davon nutzen den gleichen Treiber, die anderen 2 nutzen einen Treiber mit gleichem Namen aber einer anderen Version.)
  • Bedeutung des Icons ‼️:
    Wenn X ungleich Y ist und dabei auch bezüglich des Namens des Druckertreibers Abweichungen auftreten.
    Beispiel-Anzeige: 6/8 ‼️ (Bedeutet: 8 Arbeitsrechner haben den Drucker registriert, 6 davon nutzen den gleichen Treiber, die anderen 2 nutzen einen oder mehrere abweichende Treiber, wobei auch andere Treibernamen auftreten.)

Des Weiteren können Sie per Klick in die Treiber-Konsistenz-Spalte 1 für die verschiedenen Druckprofile die jeweiligen Treiber-Details, d.h. die Clients, den lokalen Namen im macOS, den Treiber sowie dessen Version erfahren (siehe auch das nachfolgende Bild).
Hinweis: Der in den Treiber-Details angezeigte Name in der Tabellenspalte „Treiber“ entspricht dem Namen, der in den macOS-Druckereinstellungen für diesen Treiber im Feld „Art“ angezeigt wird.

tomedo handbuch geraeteverbindung drucker und scanner druckprofil anlegen und nutzen treiber details v164


Unter 2 können Sie prüfen, welche Clients auf dem ausgewählten Druckprofil drucken.
Hinweis:
Ab der v1.163 befindet sich in der unteren rechten Ecke der Druckertabelle ein zusätzlicher Button mit einem Filtersymbol. Nach einem Klick auf diesen Button werden Ihnen in der Druckertabelle nur noch diejenigen Drucker angezeigt, auf denen an diesem Arbeitsplatz gedruckt wird. Bei aktiviertem Filter erscheint oben rechts auf diesem Button ein grüner Punkt (siehe dazu auch das folgende Bild).

tomedo handbuch geraeteverbindung drucker und scanner druckprofil anlegen und nutzen treiber Filter fuer Drucker am Arbeitsplatz v163


Neue Profile können in diesem Dialog unter 3 mittels der „+“- und „–“-Buttons angelegt oder gelöscht werden. Danach wird einmalig für dieses Profil unter 4 ein physischer Drucker zugewiesen und man kann in einem sich separat öffnenden Menü dazu Einstellungen vornehmen:

tomedo handbuch drucker scanner einrichten 2

Weiterhin kann unter 5 festgelegt werden, ob das entsprechende Druckprofil den Blankoformulardruck unterstützt.

Alle Änderungen an einem Druckprofil, werden praxisweit gespeichert. Das bedeutet, dass sie auch an anderen Arbeitsplätzen gelten, wenn diese das gleiche Druckprofil nutzen, z. B. für einen Netzwerkdrucker.

Wenn Sie die Checkbox „gelöschte anzeigen“ 6 anhaken, dann werden Ihnen alle gelöschten Druckprofile anzeigt. Außerdem wird dann der „+“ und der „–“-Button durch einen Button ersetzt, mit dem Sie gelöschte Druckprofile wiederherstellen können (siehe den markierten Button im folgenden Bild).

wiederherstellung druckprofile


Hinweis:
Unser Installationsteam benennt die bei Ihnen eingerichteten Drucker üblicherweise in einem bestimmten Format, und zwar:

Standort_Name des Druckers_Fach_Format_Zusatzinfo

Dies sieht dann beispielsweise so aus:

tomedo handbuch drucker und scanner druckprofile anlegen und nutzen druckerbenennung
  • Standort sind Angaben wie EG = Erdgeschoß, 1.OG = 1. Obergeschoss usw.
  • Der Name des Druckers kann sich z.B. auf das genutzte Druckermodell beziehen.
  • Das erste Fach wird mit F1, das zweite Fach mit F2 usw. bezeichnet.
  • Beim Format werden Angaben wie z.B. A4 oder A5 für DIN A4 bzw. DIN A5 gemacht.
  • Als Zusatzinfos kommen Informationen wie Briefpapier, Blankodruck oder KV-Papier in Betracht.


Weitere praxisweite Druck-Einstellungen können Sie durch einen Druck auf den Button 7 „Druckprofile zentral konfigurieren“ vornehmen, woraufhin sich das folgende Fenster öffnet:

Über dieses Fenster wird konfiguriert, welche Druckprofile welche Dokumente auf den verschiedenen Arbeitsplätzen drucken sollen – wobei die Zuordnung dieser Dokumente zu den Druckprofilen an jedem Arbeitsplatz individuell eingestellt werden kann:

Im Bereich 8 wird der Arbeitsplatz gewählt, für den die weiteren Einstellungen in diesem Fenster gelten sollen.

Bei 9 wird bestimmt, für welches Druckprofi die Einstellungen gelten.

Per Klick auf den Button „Historie“ 10 öffnet sich ein Menü, über das Sie für Dokumente nachvollziehen können, welcher Nutzer wann welche Ein- und Umstellungen vorgenommen hat. Außerdem können in diesem Menü alte Einstellungen wiederhergestellt werden.

Über einen Klick auf den Button 11 öffnen Sie das Fenster für die Druckgruppenverwaltung (siehe unten).

Bei 12 wird entschieden, welche Druckgruppen diesem Druckprofil zugeordnet werden sollen.
Details dazu, wie sich diese Zuweisung darauf auswirkt, welche Dokumente diesem Druckprofil zugewiesen werden, siehe unten unter dem Unterkapitel Zuweisung eines Druckprofils zu einem Dokument.

Bei 13 können zusätzliche Formulare direkt diesem Druckprofil zugewiesen werden, die mit diesem gedruckt werden sollen.

Bei 14 legt man Briefvorlagen fest, die direkt diesem Druckprofil zugewiesen werden, die mit diesem gedruckt werden sollen.

Die für diese Kombination aus Arbeitsplatz und Druckprofil vorgenommenen Einstellungen können über einen Klick auf den Button „Einstellungen übertragen“ 15 in einem sich sodann öffnenden weiteren Menü übertragen werden:

druckprofile uebertragen


Einfügen von oberem/linkem Seitenrand, skalieren

Ab und an kommt es gerade bei älteren Druckern vor, dass der gedruckte Text nicht optimal in die Felder des Formular-Vordrucks passt.
Hinweis: Das betrifft den Blanko- Druck nicht, da für diesen keine Formular-Vordrucke genutzt werden.

Deshalb lässt sich ein zusätzlicher oberer und/oder linker Seitenrand in mm sowie Breiten-/Höhenänderungen in Prozent definieren (siehe das folgende Bild).

verwaltung der praxisweiten druckereinstellungen breitenskalierung 2

Tipp: Wenn diese Anpassungen nur ein einziges Formular betreffen sollen, definieren Sie einfach ein neues Druckprofil, das nur für dieses spezielle Formular verwendet wird.

Druckgruppenverwaltung

Die Funktion der Druckgruppen ist, dass Sie diesen im oben erläuterten Fenster „Druckprofile zentral konfigurieren“ dann Druckprofile zuweisen können.

Weitere Details dazu, nach welchen Regeln dann an einem Arbeitplatz einem Dokument ein Druckprofil zugewiesen wird, finden sie weiter unten im Kapitel Zuweisung eines Druckprofils zu einem Dokument.

In dem nun im Folgenden erläuterten Fenster „Druckgruppenverwaltung“ können Sie konfigurieren, wie Dokumente Druckgruppen zugewiesen werden; diese Zuordnung gilt praxisweit, sie gilt also für alle Arbeitsplätze.

tomedo handbuch drucker und scanner druckprofil anlegen druckgruppenverwaltung

Es gibt dabei zwei verschiedene Typen von Druckgruppen, nämlich Standard-Druckgruppen und Custom-Druckgruppen:

  • Custom-Druckgruppen können Sie frei Dokumente zuweisen, dies geschieht über die unten erläuterten Bedienelemente des Fensters „Druckgruppenverwaltung“.
  • Standard-Druckgruppen werden nach bestimmten Regeln Dokumente automatisch zugeweisen. Die jeweiligen Regeln für diese Zuweisung zu Standard-Druckgruppen wird Ihnen bei Anklicken dieser Standard-Druckgruppen im Fenster „Druckgruppenverwaltung“ erläutert, z.B. erscheint für die Druckgruppe „Briefvorlagen“ im rechten Fensterbereich dieser Hinweis:

    tomedo handbuch drucker und scanner druckprofil anlegen standardgruppe briefvorlagen 1


Im Fenster Druckgruppenfenster finden Sie des Weiteren diese Bedienelemente vor
(für Standard-Druckgruppen gibt es hierbei nur die Bedienelemente 15 und anstelle der Bedienelemente 611 den oben erwähnten Hinweis, für Custom-Formulare gibt es hingegen alle Bedienelemente 111):

  • Im Bereich 1 des Druckgruppenfensters können Sie dabei bereits angelegte Druckgruppen auswählen.
  • Bei den „+“ bzw. „-„-Symbolen 2 können Sie neue Custom-Druckgruppen hinzufügen bzw. löschen.
  • Über das Symbol 3 kommen Sie zu den Einstellungen des Druckprofils für diesen Arbeitsplatz.
  • Im Textfeld 4 können Sie den Namen der Druckgruppe sehen und für Custom-Druckgruppen auch konfigurieren.
  • Über die Checkboxen 5 können Sie erkennen, welche Druckertypen man der ausgewählten Druckgruppe zuordnen kann
    • Für Standard-Druckgruppen ist dies festgelegt und kann nicht geändert werden.
    • Für Custom-Druckgruppen können Sie dies frei konfigurieren.
      • Ausnahme: Falls Sie einer Custom-Druckgruppe mindestens eine Briefvorlage zuweisen, kann diese Gruppe keinen Druckerprofilen mit dem Druckertyp „Warteschlange“ zugewiesen werden.
  • Im Bereich 6 ist angegeben, welche Formulare Ihrer Custom-Druckgruppe zugeordnet sind.
  • Per Klick auf den Button 7 öffnet sich ein Menü, über das man Formulare der Custom-Druckgruppe zuweisen kann.
  • Über das Symbol 8 kommen Sie zur Formularverwaltung
  • Im Bereich 9 ist angegeben, welche Briefvorlagen Ihrer Custom-Druckgruppe zugeordnet sind.
  • Per Klick auf den Button 10 öffnet sich ein Menü, über das man Briefvorlagen der Custom-Druckgruppe zuweisen kann.
  • Über das Symbol 11 kommen Sie zur Vorlagenverwaltung

Sie können über diese Bedienelemente einer Custom-Druckgruppe nur Formulare, nur Briefvorlagen oder auch beides zuweisen.

Soweit dazu, wie die Zuweisung von Dokumenten zu Druckgruppen erfolgt.


Doch wie wirkt sich die Zuweisung eines Dokumentes zu einer Druckgruppe bezüglich der Frage aus, welches Druckprofil an einem Arbeitsplatz für dieses Dokument gewählt wird?

Diese Frage soll in folgendem Kapitel beantwortet werden.

Zuweisung eines Druckprofils zu einem Dokument

Die arbeitsplatzspezifische Zuordnung eines Dokumentes zu einem Druckprofil erfolgt nach diesen Regeln:

  • Die Einteilung von Dokumentes in Custom-Druckgruppen gilt praxisweit.
  • Die Zuweisung, wie eine Druckgruppe Dokumenten ein bestimmtes Druckprofil zuordnet, kann jedoch arbeitsplatzspezifisch im Fenster „Druckprofile zentral konfigurieren“ (siehe oben in diesem Handbuchartikel) festgelegt werden.
  • Außerdem können Sie in der Formularverwaltung für Formulare und in der Vorlagenverwaltung für Briefvorlagen an jedem Arbeitsplatz individuell direkt Druckprofile zuweisen; diese direkte Zuweisung ist stärker als die Zuordnung über eine Gruppe.
    Hinwiese dazu:
    • Sie können in diesen Verwaltungsfenstern beim angezeigten Druckprofil für ein Dokument erkennen, ob am genutzten Arbeitsplatz die Zuweisung dieses Dokumentes zum Druckprofil über eine Druckgruppe oder eine direkte Zuweisung erfolgt ist:
      Falls eine Zuweisung über eine Druckgruppe erfolgt ist, steht hier ein Hinweis „Gemäß Gruppe:“ (siehe Bild), bei einer direkten Zuweisung fehlt dieser Hinweis. tomedo handbuch drucker und scanner druckprofil anlegen zuordnung per druckgruppe
    • Falls an einem Arbeitsplatz für ein Dokument erstens der Druckgruppe, die dort diesem Dokument zugewiesen ist, kein Druckprofil zugeordnet ist, und zweitens für dieses Dokument auch keine Zuweisung zu einem direkten Druckprofil vorgenommen wurde, dann ist dort diesem Dokument kein Druckprofil zugeordnet.
      tomedo handbuch drucker und scanner druckprofil anlegen keine zuordnung
      Bei einem Druckwunsch dieses Dokumentes müsste an diesem Arbeitsplatz erst eine Zuweisung der zugehörigen Druckgruppe zu einem Druckprofil oder alternativ eine direkte Zuweisung dieses Dokumentes zu einem Druckprofil erfolgen.
    • Alternativ können Sie diese direkte Zuweisung auch im oben erläuterten Fenster „Druckprofile direkt konfigurieren“ vornehmen (siehe oben in diesem Handbuchartikel).

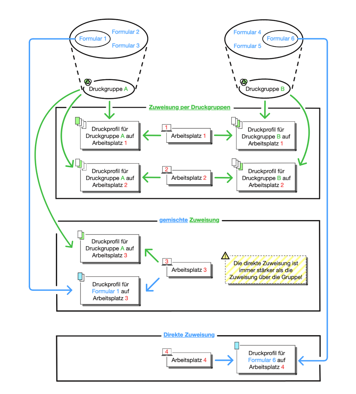
Dieses Konzept soll einem Anwendungsbeispiel illustriert werden, das wir im Folgenden näher erläutern:

tomedo handbuch drucker und scanner druckprofil anlegen schema

In unserem Anwendungsbeispiel betrachten wir die Situation für 6 Formulare, wobei die Formulare 1-3 der Druckgruppe A und die Formulare 4-6 der Druckgruppe B zugeordnet sind.

Es gibt außerdem vier Arbeitsplätze, für die wie oben abgebildet jeweils verschiedene Zuweisungen zu den Druckprofilen vorliegen.

Dies wirkt sich in der folgenden Weise bei diesen Arbeitsplätzen aus:

  • An den Arbeitsplätzen 1 und 2 erfolgt die Zuweisung per Druckgruppen:
    • Die Formulare 1-3 werden am Arbeitsplatz 1 dem Druckprofil zugeordnet,
      das an diesem Arbeitsplatz 1 der Druckgruppe A zugeordnet ist.

      Die Formulare 1-3 werden am Arbeitsplatz 2 dem Druckprofil zugeordnet,
      das an diesem Arbeitsplatz 2 der Druckgruppe A zugeordnet ist.

      Achtung:
      Diese beiden Druckprofile können sich unterscheiden! ⚠️
      Denn an den Arbeitsplätzen 1 und 2 kann die Druckgruppe A arbeitsplatzspezifisch jeweils unterschiedlichen Druckprofilen zugeordnet sein.

    • Analoges gilt für die Formulare 4-6 an den Arbeitsplätzen 1 und 2:
      Für diese Formulare kann auch am Arbeitsplatz 1 über das Druckprofil B ein anderes Druckprofil zugeordnet sein als am Arbeitsplatz 2. ⚠️
  • Am Arbeitsplatz 3 erfolgt eine gemischte Zuweisung:
    • Das Formular 1 wird per direkter Zuweisung einem Druckprofil für den Arbeitsplatz 3 zugewiesen.
    • Die Formulare 2-3 werden am Arbeitsplatz 3 dem Druckprofil zugeordnet,
      das an diesem Arbeitsplatz 3 der Druckgruppe A zugeordnet ist.
      Achtung:
      Eigentlich würde am Arbeitsplatz 3 die Druckgruppe A auch das Formular 1 diesem Druckprofil zuweisen.
      Doch für das Formular 1 liegt am Arbeitsplatz 3 auch die oben genannte direkte Zuweisung vor, und diese ist wie oben beschrieben stärker als die Zuweisung per Druckgruppe. ⚠️
    • Die Formulare 4-6 werden am Arbeitsplatz 3 weder per Druckprofil noch per direkter Zuweisung einem Druckprofil zugewiesen; deshalb gibt es wie oben beschrieben hier keine Zuweisung dieser Formulare zu einem Druckprofil.
  • Am Arbeitsplatz 4 erfolgt eine direkte Zuweisung:
    • Die Formulare 1-5 werden am Arbeitsplatz 4 weder per Druckprofil noch per direkter Zuweisung einem Druckprofil zugewiesen; deshalb gibt es wie oben beschrieben hier keine Zuweisung dieser Formulare zu einem Druckprofil.
    • Das Formular 6 wird per direkter Zuweisung einem Druckprofil für den Arbeitsplatz 4 zugewiesen.
      Am Arbeitsplatz 4 ist die Druckgruppe B keinem Druckprofil zugeordnet, so dass diese direkte Zuweisung hier keine Zuweisung per Druckgruppe überstimmt.

Inhaltsverzeichnis